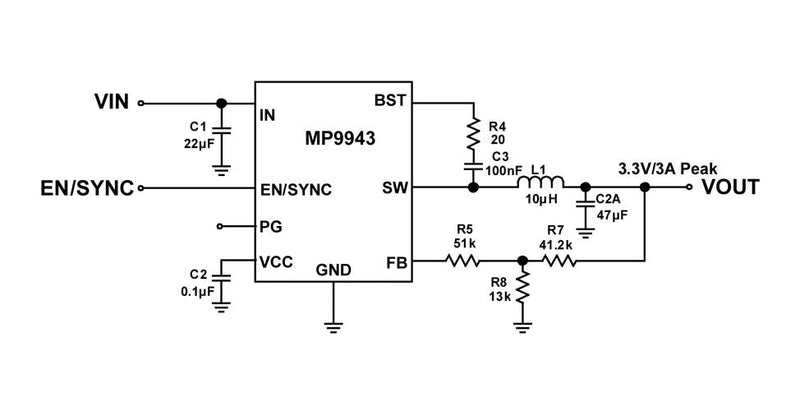
- Synchronous step-down switch mode converter in 8 pin QFN package
- 85mohm/55mohm low RDS(ON) internal power MOSFETs
- High efficiency synchronous mode operation
- Synchronizes from 200KHz to 2.2MHz external clock
- High duty cycle for automotive cold-crank
- Force CCM mode, power good indicator
- Overcurrent protection and hiccup
- Thermal shutdown
- Current mode operation provides fast transient response and eases loop stabilization
Other details
| Brand |
MONOLITHIC POWER SYSTEMS (MPS) |
| Part Number |
MP9943AGQ-P |
| Quantity |
Each (Supplied on Cut Tape) |
| Technical Data Sheet EN |
 |
All product and company names are trademarks™ or registered® trademarks of their respective holders. Use of them does not imply any affiliation with or endorsement by them. Image is for illustrative purposes only. Please refer to product description.